目录
第一部分 湖南省归国华侨联合会概况
一、部门职责
二、机构设置
第二部分 湖南省归国华侨联合会2018年度部门决算表
一、收入支出决算总表
二、收入决算表
三、支出决算表
四、财政拨款收入支出决算总表
五、一般公共预算财政拨款支出决算表
六、一般公共预算财政拨款基本支出决算表
七、一般公共预算财政拨款“三公”经费支出决算表
八、政府性基金预算财政拨款收入支出决算表
第三部分 湖南省归国华侨联合会2018年度部门决算情况说明
一、收入支出决算总体情况说明
二、收入决算情况说明
三、支出决算情况说明
四、财政拨款收入支出决算总体情况说明
五、一般公共预算财政拨款支出决算情况说明
六、一般公共预算财政拨款基本支出决算情况说明
七、一般公共预算财政拨款“三公”经费支出情况决算情况说明
八、预算绩效情况说明
九、其他重要事项的情况说明
第四部分 名称解释
第一部分 湖南省归国华侨联合会概况
一、部门职责
湖南省侨联成立于1979年4月,现为省侨联第七届委员会,是中共湖南省委领导下的省一级人民团体,是党和政府联系广大归侨侨眷和海外侨胞的桥梁和纽带。我单位主要职能:服务经济发展、依法维护侨益、拓展海外联谊、积极参政议政、弘扬中华文化、参与社会建设等。
二、机构设置及决算单位构成
(一)内设机构设置。湖南省归国华侨联合会内设机构包括:办公室、经济处(加挂权益保障处)、宣联处、机关党委(人事处)。另外还专门成立和设置了省侨商联合会、省侨联法律顾问委员会、省侨联海外侨社团联谊总会、省侨联参政议政委员会、省侨联特聘专家委员会、省华侨公益基金会等二级机构。
(二)决算单位构成。湖南省归国华侨联合会2018年部门决算汇总公开单位构成包括:湖南省归国华侨联合会本级。
第二部分 湖南省归国华侨联合会2018年度部门决算表








说明:本单位无政府性基金收支。
第三部分 湖南省归国华侨联合会2018年度部门决算情况说明
一、收入支出决算总体情况说明
2018年收入合计1123.83万元,支出合计1117.53万元。2018年总收入较上年度增加75.76万元,增长7.23%,收入差异主要原因是新增专项和正常增人增支;2018年总支出较上年度增加55.41万元,增长5.22%,支出差异主要原因为增加正常增人、提标、社保等工资福利支出和一般行政管理事务支出等。
二、收入决算情况说明
本年收入合计1123.83万元,其中:财政拨款收入1123.83万元,占100%。
三、支出决算情况说明
本年支出合计1117.53万元(财政拨款支出1117.53万元,占100%),其中:基本支出632.12万元,占56.56%;项目支出485.41万元,占43.44%。
四、财政拨款收入支出决算总体情况说明
2018年财政拨款收入合计1123.83万元,财政拨款支出合计1117.53万元。2018年财政拨款总收入较上年度增加75.76万元,增长7.23%,收入差异主要原因是新增专项和正常增人增支;2018年财政拨款总支出较上年度增加55.41万元,增长5.22%,支出差异主要原因为增加正常增人、提标、社保等工资福利支出和一般行政管理事务支出等。
五、一般公共预算财政拨款支出决算情况说明
(一)财政拨款支出决算总体情况。
我会2018年度一般公共预算财政拨款支出数为1117.53万元,占本年支出合计的100%。2017年度一般公共预算财政拨款支出数1062.12万元,2018年财政拨款支出较上年增加55.41万元,增长5.22%,支出差异主要原因为增加正常增人、提标、社保等工资福利支出和一般行政管理事务支出等。
2018年我会基本支出共632.12万元,占比56.56%,是指为保障会机关正常运转、完成日常工作任务而发生的各项支出。
2018年我会项目支出共485.41万元,占比43.44%,是指会机关为完成侨联章程规定和中央和省委文件精神规定的特定业务工作任务或为实现事业发展目标而发生的支出。
(二)财政拨款支出决算结构情况。
2018年度财政拨款支出1117.53万元,主要用于以下方面:一般公共服务(类)支出890.95万元,占比79.72%;教育(类)支出22.31万元,占比2%;社会保障和就业(类) 支出138.69万元,占比12.41%;医疗卫生与计划生育支出(类)30.47万元,占比2.73%;住房保障(类)支出35.11万元,占比3.14%。
(三)财政拨款支出决算具体情况。
我会2018年度财政拨款支出年初预算为1193.79万元,支出决算为1117.53万元,完成年初预算的93.61%。决算数小于预算数的主要原因:部分人员经费略有结余。
(1)一般公共服务(类)港澳台侨事务(款)行政运行(项)。
年初预算为460.89万元,支出决算为424.54万元,完成年初预算的92.11%。决算数小于预算数的主要原因是年底部分人员奖金因需省人社厅和财政厅核定后才能发放,只能结余至下年度发放。
(2)一般公共服务(类)港澳台侨事务(款)一般行政管理事务(项)。
年初预算为29.9万元,支出决算为29.33万元,完成年初预算的98.09%。决算数小于预算数的主要原因是部分人员经费略有结余。
(3)一般公共服务(类)港澳台侨事务(款)华侨事务(项)
年初预算为460.41万元,支出决算为437.08万元,完成年初预算的94.93%。决算数小于预算数的主要原因是按照中央厉行节约的要求,压缩会期,经常多个会议集合一起召开,故会议费有所节余;因2018年机构改革,从10月开始省委分管领导暂停审批出国计划,故我会取消原定赴美国、墨西哥“亲情中华˙魅力湖南”侨情调研和文化交流活动,故全年因公出国(境)经费支出减少。
(4)教育(类)进修及培训(款)培训支出(项)
年初预算为23万元,支出决算为22.31万元,完成年初预算的97%。
(5)社会保障和就业(类)行政事业单位离退休(款)未归口管理的行政单位离退休(项)
年初预算为85.06万元,支出决算为83.14万元,完成年初预算的97.74%。
(6)社会保障和就业(类)行政事业单位离退休(款)机关事业单位基本养老保险缴费(项)
年初预算为65.54万元,支出决算为55.56万元,完成年初预算的84.77%。决算数小于预算数的主要原因是养老保险缴费预算执行数小于年初预算数。
(7)医疗卫生与计划生育(类)行政事业单位医疗(款)行政单位医疗(项)
年初预算为33万元,支出决算为30.46万元,完成年初预算的92.30%。
(8)住房保障(类)住房改革支出(款)住房公积金(项)
年初预算为36万元,支出决算为35.11万元,完成年初预算的97.53%。
六、一般公共预算财政拨款基本支出决算情况说明
基本支出共支出632.12万元,是指为保障会机关正常运转、完成日常工作任务而发生的各项支出。其中:①工资福利支出472.64万元,占比74.77%,主要用于支出在职人员的基本工资、津贴补贴、奖金、社保等人员经费;②一般商品和服务支出63.47万元,占比10.04%,主要用于支出办公费、印刷费、水电费、物管费、工会经费等日常公用经费;③对个人和家庭的补助支出96.01万元,占比15.19%,主要用于支出住房公积金、住房补贴等。
七、一般公共预算财政拨款“三公”经费支出决算情况说明
(一)“三公”经费财政拨款支出决算总体情况说明。

2018年度我会“三公经费”支出决算数总额及分项金额均控制在年初预算数以内,且未超2017年决算数。总体来看,我会近两年“三公经费”支出情况较为稳定,总体呈逐年下降趋势。2018年因机构改革,从10月开始省委分管领导暂停审批出国计划,故我会取消原定赴美国、墨西哥“亲情中华˙魅力湖南”侨情调研和文化交流活动,故全年因公出国(境)经费支出减少。
(二)“三公”经费财政拨款支出决算具体情况说明。
因公出国(境)团组情况:2018年度本单位组织出国(境)团组4个,参加其他单位组织的出国(境)团组0个;本单位全年因公出国(境)累计7人次。
公务用车购置及保有情况:2018年度本单位没有购置公务用车,年末公务用车保有量3辆。
公务接待情况:我会严格按照有关厉行节约的要求执行。2018年度本单位累计国内接待12批次66人次,接待海外华侨华人等外宾65批次850人次。
八、政府性基金预算收入支出决算情况
我会决算公开08表(政府性基金预算财政拨款收入支出决算表)数据全部为0。我会收入来源全部为财政拨款,没有政府性基金预算,没有非税收入和其他收入来源。
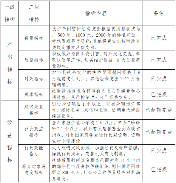
九、关于2018年度预算绩效情况说明
我会领导高度重视预算绩效管理工作,按照有关文件精神和要求及时申报绩效目标并完成审核,及时报送绩效自评报告,做好预算绩效管理的各项工作。
(一)绩效管理工作开展情况。
根据财政预算管理要求,我会组织对2018年度一般公共预算项目支出全面开展绩效自评。共涉及预算资金1193.79万元,自评覆盖率达到100%。
(二)部门决算中整体绩效自评结果。
我会2018年度整体预算支出绩效目标圆满完成,产生了较好的社会效益和经济效益,社会公众和侨界服务对象满意度高。成功再创“省直文明标兵单位”;湖南省侨联的对外文化交流、内务管理、海外联谊、维护侨益、侨务理论研究、法顾委、基金会等多项工作走在全国侨联系统前列;我会信息工作被评为全国侨联系统二等奖;驻村扶贫工作队被评为“全省优秀扶贫工作队”、扶贫工作队三人被评为“优秀”等次;大力推动网上侨联建设,构建以“侨”为“桥”新交流平台,在红网开辟了“湘侨双频道一专栏”、充分发挥微信公众号、QQ办公群、微信群的迅速传播信息作用; 2018年行政事业单位国有资产年度报表工作得到通报表扬;会机关文风会风进一步改善,多个会议能集中召开的集中召开,降低会议成本,减轻基层负担;经费管理及资产管理水平有了较大提升,行政效能进一步提高,整体效果反馈良好。(具体见附件部门整体支出绩效评价表)
湖南省侨联部门整体支出年度绩效评价个性指标表

十、其他重要事项
(一)机关运行经费支出情况。本部门2018年度机关运行经费支出63.47万元,比年初预算数减少8.7万元,降低12.05%。主要原因是厉行节约运行经费。
(二)政府采购支出情况。本部门2018年度政府采购支出总额4.39万元,主要用于办公电脑、打印机等办公设备购置方面,其中:政府采购货物支出4.39万元、政府采购工程支出0万元、政府采购服务支出0万元。授予中小企业合同金额0万元,其中:授予小微企业合同金额0万元,占政府采购支出金额的0%。
(三)国有资产占用情况。截至2018年12 月31 日,我会现有办公用房567平方米(因办公用房产权统一归属省委统战部管理,办公用房未含在内)。2018年我会固定资产年初数为141.74万元,期末数为141.65万元。因工作需要本年增加固定资产共计4.95万元,本年因超过使用年限报废减少固定资产5.04万元。本部门共有车辆3辆,其中,实物保障用车1辆、机要通信用车1辆、应急保障用车1辆;单位价值50 万元以上通用设备0台(套),单价100 万元以上专用设备0台(套)。
第四部分 名词解释
(一)财政拨款收入:指中央财政当年拨付的资金。
(二)年初结转和结余:指以前年度尚未完成、结转到本年仍按原规定用途继续使用的资金,或项目已完成等产生的结余资金。
(三)一般公共服务支出(类)港澳台侨事务(款)行政运行(项):反映湖南省侨联本级用于保障机构正常运行、开展日常工作的基本支出。
(四)一般公共服务支出(类)港澳台侨事务(款)华侨事务(项):反映湖南省侨联本级用于业务工作的项目支出。
(五)教育支出(类)进修及培训(款)培训支出(项):反映湖南省侨联用于干部培训类的支出。
(六)社会保障和就业支出(类)行政事业单位离退休(款)归口管理的行政单位离退休(项):反映湖南省侨联本级离退休人员的支出。
(七)住房保障支出(类)住房改革支出(款)住房公积金(项):是按照《住房公积金管理条例》的规定,由单位及其在职职工缴存的长期住房储金。该项政策始于上世纪九十年代中期,在全国机关、企事业单位在职职工中普遍实施,缴存比例最低不低于5%,最高不超过12%,缴存基数为职工本人上年工资,目前已实施近20年时间。行政单位缴存基数包括国家统一规定的公务员职务工资、级别工资、机关工人岗位工资和技术等级(职务)工资、年终一次性奖金、特殊岗位津贴、艰苦边远地区津贴,规范后发放的工作性津贴、生活性补贴等;事业单位缴存基数包括国家统一规定的岗位工资、薪级工资、绩效工资、艰苦边远地区津贴、特殊岗位津贴等。
(八)年末结转和结余:指按有关规定结转到下年或以后年度继续使用的资金,或项目已完成等产生的结余资金。
(九)基本支出:指为保障机构正常运转、完成日常工作任务而发生的人员支出和日常公用支出。
(十)项目支出:指在基本支出之外为完成特定行政任务和事业发展目标所发生的支出。
(十一) “三公”经费:纳入省级财政预决算管理的“三公”经费,是指省级部门用财政拨款安排的因公出国(境)费、公务用车购置及运行费和公务接待费。其中,因公出国(境)费反映公务出国(境)的国际旅费、国外城市间交通费、住宿费、伙食费、培训费、公杂费等支出;公务用车购置及运行费反映公务用车购置费(含车辆购置税)及租用费、燃料费、维修费、过路过桥费、保险费、安全奖励费用等支出;公务接待费反映按规定开支的各类公务接待(含外宾接待)支出。
(十二)机关运行经费:为保障行政单位(含参照公务员法管理的事业单位)运行用于购买货物和服务的各项资金,包括办公及印刷费、邮电费、差旅费、会议费、福利费、日常维修费、专用材料及一般设备购置费、办公用房水电费、办公用房取暖费、办公用房物业管理费、公务用车运行维护费以及其他费用。
湖南省归国华侨联合会
2019年9月5日
附件下载:
来源:湖南省侨联
编辑:聂伊岑
时刻新闻